Frecuencímetro digital con LCD

Frecuencímetro digital con LCD de hasta 50 MHz máximo. El corazón del diseño es un PIC16F84A. Puede leer frecuencias de hasta 50 MHz, incorpora una pantalla LCD con una resolución de siete dígitos (más MHz, kHz o Hz).

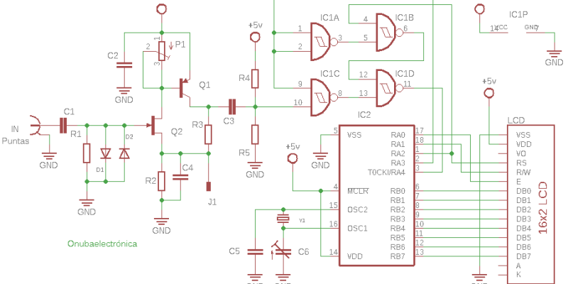
Esquema eléctrico del frecuencímetro digital con lcd
Esquema eléctrico del frecuencímetro digital con lcd

El frecuencímetro digital con LCD ofrece las siguientes características:

  • Siete dígitos de resolución visualizados en una pantalla LCD de bajo consumo (en lugar de una hilera de displays de siete segmentos).

  • Resolución de 1 Hz para bajas frecuencias y 10 Hz para superiores.

  • Cobertura de lectura de todo el margen de HF y más (hasta 50 MHz).

  • Reducido tamaño, fácil montaje y bajo precio.

  • Mínimo consumo de corriente, para utilizarlo incluso como un instrumento autónomo.

Funcionamiento del frecuencímetro digital con LCD

El PIC16F84A tiene la posibilidad de trabajar como un contador de impulsos externos, RTCC (contador de reloj en tiempo real).
Para la función de RTCC se utiliza el TMR0 del PIC16F84A, que puede configurarse como temporizador interno o bien puede contar pulsos externos aplicados a través de su patilla 3 (que es también el bit de entrada RA4 del puerto A).

Dispone de un predivisor interno de hasta 1:256, el cual es totalmente independiente de la velocidad de trabajo del microcontrolador, lo que permite que la frecuencia externa a medir pueda ser muy superior a la frecuencia de reloj en que trabaja el µC.

En nuestro microcontrolador, cada instrucción del programa tarda en ejecutarse cuatro impulsos de reloj, de forma que con el reloj de 4 MHz cada instrucción se ejecuta en un microsegundo (un millón de instrucciones por segundo).

De esta manera es muy simple obtener una base de tiempo de 0,1 o 1 s (segundo). Cuando el µC empieza a contar, envía un nivel lógico alto por RA3 (patilla 2) que habilita a la puerta NAND C.I. 1C; al mismo tiempo, este nivel lógico se invierte en C.I. 1A y su salida inhabilita a C.I. 1B. La salida 1C del C.I. pasa a través del C.I. 1D y envía los pulsos de la señal de entrada a la patilla de RTCC.

El predivisor (prescaler) interno cuenta los impulsos que van llegando, y cada vez que llega a 256 incrementa en una unidad un registro «almacén» asignado al RTCC. El programa trabaja de forma que cada vez que se llena el registro del RTCC, se incrementa en una unidad el valor de tres registros adicionales de 8 bits encadenados.

El programa del microcontrolador controla el tiempo exacto durante el que el RTCC efectúa su contaje; este periodo se denomina base de tiempo o tiempo de puerta, que será de 0,1 o 1 s. Después del tiempo de puerta, el bit RA3 se pone a nivel bajo para impedir que entre ningún pulso más a la patilla de entrada del RTCC.

A continuación, conociendo el número acumulado por el contador y el tiempo de puerta que se ha establecido, se calcula fácilmente el valor de la frecuencia; el valor binario de los 24 bits (hasta 167.772.16 en decimal) de los tres registros representa directamente la frecuencia de entrada que se acaba de leer durante el tiempo de puerta establecido.

Este valor se convierte a BCD mediante una rutina especial del programa, la cual deja el resultado en siete registros de 8 bits que contienen cada uno de los siete dígitos de la frecuencia. Los siete registros se ajustan para obtener el número en ASCII real que será mostrado en la pantalla LCD.

Una rutina para el manejo de la LCD envía cada número a su posición correcta de la primera línea de la pantalla, así como las abreviaturas Hz, kHz, MHz, según corresponda. Otras rutinas del programa se encargan de escoger el tiempo de puerta según la frecuencia de entrada, controlar si la frecuencia llega al límite de lectura prevista, además de visualizar los mensajes correspondientes en la segunda línea de la pantalla LCD.

En la pantalla LCD se muestra la frecuencia en siete dígitos y su sufijo correspondiente como Hz, kHz, MHz, por ejemplo, 28.100.00 MHz.

El microcontrolador selecciona automáticamente el tiempo de puerta adecuado, ya sea 0,1 segundo o bien 1 segundo, y lo muestra en la línea de abajo de la pantalla en un mensaje como:

BT = 0.1 s o BT = 1 s

 

Si la frecuencia de entrada supera la frecuencia máxima de lectura (50 MHz), se muestra el mensaje:

“SOBREPASA”

La sensibilidad de entrada depende exclusivamente del tipo de preamplificador separador que se anteponga al contador; la configuración ofrece una sensibilidad de entrada de unos 10 mV ante frecuencias por debajo de 3 MHz y alcanza unos 800 mV cuando la frecuencia de entrada se acerca a los 50 MHz.

El preamplificador es más sencillo y, para trabajar correctamente en 30 MHz, necesita al menos un nivel de señal de 1 V.

La resolución de frecuencia depende,obviamente, de la puerta de tiempo, que es de 1 Hz para 1 s y de 10 Hz para 0,1 s.

Tal como hemos dicho, el frecuencímetro es totalmente de margen automático; es decir, lo único que hay que hacer para que funcione es tan solo conectar la alimentación, inyectar en la entrada la señal que deseamos medir y ya podemos leer la frecuencia en la pantalla.

El microcontrolador se encarga de escoger el tiempo de puerta adecuado para la frecuencia a contar, indica en la pantalla la frecuencia seguida de la abreviatura correspondiente (Hz, kHz, MHz) y mueve el punto decimal en consecuencia.

Calibración del frecuencímetro digital con LCD

En la figura se muestra el esquema del contador hasta 50 MHz, con las puertas de entrada NAND incluidas en el CI1, el microcontrolador 16F84 y la pantalla LCD. El montaje del frecuencímetro debe efectuarse en una placa diseñada para tal fin; el microcontrolador es un PIC16F84 previamente programado y el display es un LCD 2×16 Hitachi 44780 o equivalente de 2 líneas de 16 columnas.

El montaje y ajuste del módulo es sumamente sencillo; bastará con conectar la alimentación al circuito y aplicar en la entrada una señal de frecuencia conocida y lo más exacta posible. Lo aconsejable será efectuar el ajuste con una frecuencia relativamente alta, por ejemplo de unos 28-30 MHz.

Es muy importante recordar que la exactitud de la frecuencia de referencia que utilicemos para la calibración determinará la precisión final de nuestro frecuencímetro. Por ello, lo adecuado sería utilizar un generador de RF profesional o bien un frecuencímetro de laboratorio para efectuar los ajustes con el sistema de «comparación»; es decir, primero leeremos la frecuencia de la fuente de señal RF con el frecuencímetro patrón y luego ajustaremos nuestro montaje para que muestre la misma frecuencia.

Hay que pensar que estamos hablando de una resolución ¡de 1 Hz o 10 Hz! El único ajuste para la calibración es el trimer CV, de 5 a 40 pF, y deberá actuarse con un destornillador de plástico adecuado. Este ajuste modifica ligeramente la frecuencia del cristal de reloj del microcontrolador, que afecta a la velocidad a la que «corre» el programa y, por tanto, afecta a las rutinas de temporización para la base de tiempos, variando en algunas decenas de hercios el valor de frecuencia mostrado en la pantalla.

El tamaño del montaje puede ser muy compacto y permite que pueda ubicarse en una caja de reducidas dimensiones; en el panel frontal de la caja deberán efectuarse la ventana y los agujeros pertinentes para colocar la pantalla LCD, el conector de entrada (tipo BNC) y el interruptor de puesta en marcha; en la parte de atrás podrá disponerse el conector para la alimentación.

La pantalla LCD puede fijarse en la parte de atrás del frontal con un pegamento de silicona o similar. Cada «maestrillo tiene su librillo» y la configuración mecánica puede variar a voluntad de cada constructor, pero es fácil deducir que hay muy poco trabajo que hacer para «amueblar» este montaje.

⚠ Importante

El cristal de cuarzo de 4 MHz para el microcontrolador y sus condensadores asociados deben ser de la máxima estabilidad posible (tipo NPO).

Componentes de baja calidad pueden provocar variaciones en la lectura de frecuencia de algunas decenas de hercios ante los cambios de temperatura ambiente.

Nivel de la señal entrada

El preamplificador de la figura dispone de una sensibilidad de entrada aproximada de entre 100 y 800 mV desde la parte baja del margen de medida (por debajo de 1 MHz) hasta la más alta de 50 MHz.

Esta sensibilidad, teniendo en cuenta el bajo coste del circuito y su simplicidad, es más que suficiente para efectuar la mayoría de medidas de un taller de aficionado. Por otro lado, la lectura de impulsos TTL puede realizarse inyectando directamente la señal en el CI1.

Ningún frecuencímetro puede recibir cualquier tipo de señal y de cualquier amplitud.

Por poner unos ejemplos: no podemos medir directamente la frecuencia de un transmisor sin intercalar un atenuador o bien recoger la señal con un captador adecuado, y tampoco podremos leer directamente una débil señal de tan sólo unos microvoltios sin usar un paso preamplificador separador que ofrezca la ganancia necesaria.

Otro dato a recordar es que cuando se ajusta un oscilador, por ejemplo el OFV de uno de nuestros proyectos, es aconsejable no «pinchar» antes de al menos un paso separador, puesto que aunque la entrada del frecuencímetro es de alta impedancia y provoca una carga mínima en el circuito, los parámetros del oscilador pueden variar y la medida de frecuencia resultaría errónea.

Es posible que para algunas necesidades el límite de 50 MHz del frecuencímetro resulte insuficiente, por ejemplo, para medir frecuencias en las gamas de V-UHF. En ese caso se deberá incorporar un divisor de frecuencia. Existen bastantes chips prescalers en el mercado; algunos superan incluso los 1.000 MHz de entrada y resultan relativamente económicos dado su uso en la electrónica de consumo. TV, receptores de satélite, etc.

Archivos de descargas del proyecto

frecuencímetro digital con lcd
Fichero .hex para grabar en el PIC
frecuencímetro digital con lcd
Fichero con el código en ensamblador
frecuencímetro digital con lcd
Esquema eléctrico (EAGLE 9)

Lista de componentes

Resistencias Condensadores Varios
R1, R4, R5 – 1MΩ C1 – 47pF IC1 – 74HC132
R2 -100 C2, C3 – 100nF IC2 – PIC 16F84A
R3 – 330 C4 – 470pF Q1 – 2N3906
P1 – 500 C5 – 27pF Q2 – 2N4403
C6 – Trimmer 5-40pF D1, D2 – 1n4001
LCD – HC44780
Y1 – Cristal 4Mhz
J1 – Test 5V

Alimentación

  • V máx: +5Vdc / +9Vdc

  • Imáx:0.3 A

Deja un comentario

Este sitio usa Akismet para reducir el spam. Aprende cómo se procesan los datos de tus comentarios.

Este sitio web utiliza cookies para que usted tenga la mejor experiencia de usuario. Si continúa navegando está dando su consentimiento para la aceptación de las mencionadas cookies y la aceptación de nuestra política de cookies, pinche el enlace para mayor información.

ACEPTAR
Aviso de cookies