Receptor de radiocomunicaciones para aviones

Con este receptor de radiocomunicaciones para aviones, podéis disfrutar escuchando todas las conversaciones entre pilotos y la torre de control que se crucen con vuestra antena.

Receptor de radiocomunicaciones para aviones
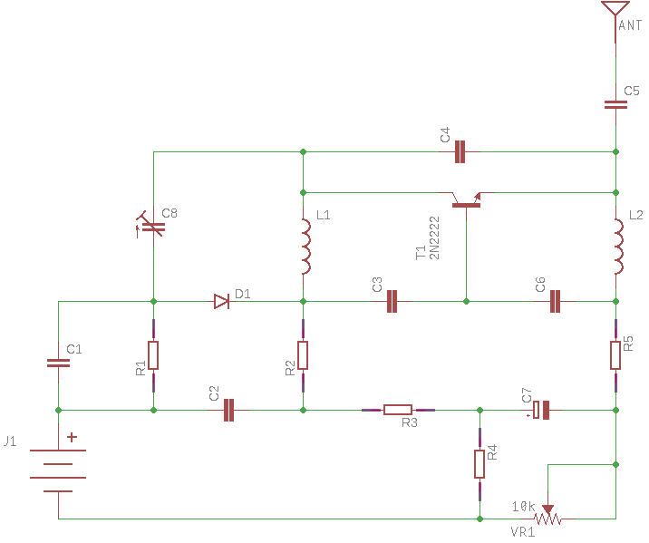
Esquema eléctrico del Receptor de radiocomunicaciones para aviones

Descripción del receptor de radiocomunicaciones para aviones

Las comunicaciones entre aviones comerciales y tierra pueden ser interesantes, divertidas y, a veces, incluso inquietantes. Sin embargo, las señales de radios que se reciben alrededor de la frecuencia de los 136Mhz comúnmente utilizada para aviones (tanto militares como comerciales) no se encuentran fácilmente. Y los escáneres pueden ser complicados, grandes y costosos.

La bobina L1 se fabrica enrollando 2 vueltas de alambre magnético 22 (AWG) en una broca de 5/32. Este inductor se puede modificar para cambiar el rango de frecuencia del circuito.

La antena también se puede colocar en el ánodo de diodo marcado como D1 si la sobrecarga es un problema con ella conectada al emisor del transistor NPN Q1

El potenciometro ajustable VR1, se encarga de ajustar la regeneración y, por tanto, la sensibilidad.

Lista de componentes

CondensadoresResistenciasSemiconductores
C1, C2, C3, C6 – 1nFR1, R3 – 330KΩQ1 -2N918
C4 – 2.2pFR2 – 1MΩD1 – 1N82
C5 – 1pFR4 – 10KΩ L1 – (Ver descripción)
C7  – 15uF/16vR5 – 680Ω L2 – 1.8uH
C8 – 18pFVr1 – 4.7k Ant – alambre 18 pulgada
   

Alimentacion

  • V máx: 12Vdc
  • I  máx: 0.5A

Deja un comentario

Este sitio usa Akismet para reducir el spam. Aprende cómo se procesan los datos de tus comentarios.

Este sitio web utiliza cookies para que usted tenga la mejor experiencia de usuario. Si continúa navegando está dando su consentimiento para la aceptación de las mencionadas cookies y la aceptación de nuestra política de cookies, pinche el enlace para mayor información.

ACEPTAR
Aviso de cookies