Medidor de capacidad y inductancia

En este proyecto vamos a realizar un pequeño medidor de capacidad y inductancia que nos ayudara a tomar lecturas de esos componenetes tan peculiares, contruido a partir del microcontrolador 16F628, incorpora un lcd de 16×2 muy utilizado para poder visualizar la medición tomada.

No se requieren de componentes particularmente precisos para sus funcionamiento, a excepción de unos  condensadores “externos” que se caracterizan por su alta precisión y que utilizaremos  para sus puesta a punto.

medidor de capacidad y inductancia
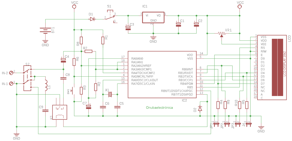
Esquema eléctrico del medidor de capacidad y inductancia

Funcionamiento del medidor de capacidad y inductancia

Los dos condensadores de 1nF (“C” y “Ccal”) deben ser de bastante buena calidad (la estabilidad es importante.

Los dos condensadores de 10 uF del oscilador deben ser NUEVOS de tantalio (para resistencia / inductancia en serie baja). Alternativamente, se pueden utilizar condensadores de aluminio de “baja ESR”.

Puede agregar un condensador cerámico de 10nF en paralelo con cada uno, “solo para estar seguro”.

El cristal de 4MHz debe ser exacto, no vale que sea aproximado a 4MHz. Cada error del 1% en la frecuencia del cristal sera un error del 2% en el valor medido de la inductancia.

El inductor de 100uH debe tener una resistencia “CC” baja. Idealmente menos de uno o dos ohmios.

El relé debe ser de baja corriente, ya que el PIC solo puede proporcionar unos 30 miliamperios aproximadamente de corriente de accionamiento.

Microcontrolador 16F628A

La separación de los dos tipos de memoria son los pilares de la arquitectura Harvard, esto permite acceder en forma simultánea e independiente a la memoria de datos y a la de instrucciones. El tener memorias separadas permite que cada una tenga el ancho y tamaño más adecuado. Así en el PIC 16F628 el ancho de los datos es de un byte, mientras que la de las instrucciones es de 14 bits.

Distribución de los pines del PIC 16F628A
Distribución de los pines del PIC 16F628A

El PIC 16F628 incorpora tres características importantes que son:

  • Procesador tipo RISC (Procesador con un Conjunto Reducido de Instrucciones)
  • Procesador segmentado
  • Arquitectura HARVARD

Con estos recursos el PIC es capaz de ejecutar instrucciones solamente en un ciclo de instrucción. Con la estructura segmentada se pueden realizar simultáneamente las dos fases en que se descompone cada instrucción, ejecución de la instrucción y busqueda de la siguiente.

Display LCD 16x2

Distribución de los pines del LCD 16x2

Caracterisitcas técnicas

  • 16 caracteres x 2 líneas
  • Caracteres de 5×8 puntos
  • Tamaño de caracter: 5.23 x 3 mm
  • Puede mostrar letras, números, caracteres especiales, y hasta 8 caracteres creados por el usuario
  • Backlight de LED color azul
  • Caracteres color blanco
  • Interface paralela. Puede operar en modo de 8 bits, o de 4 bits para ahorrar pines del microcontrolador
  • Posee controlador KS0066U o equivalente on-board (compatible Hitachi HD44780)
  • Voltaje de alimentación: 5 V

Calibración del medidor de capacidad y inductancia

Comprobaciones previa a la puesta en marcha

  1. Compruebe que los componentes esten montados en su lugar.
  2. Compruebe que haya soldado todos los cables.
  3. Verifique la orientación del PIC, los diodo y el 7805.
  4. No olvide que el PIC (tal como se compró) no está programado.
  5. Debe programar el código del medidor LC antes de encenderlo.

Identificación de los jumpers

  • JP1 –> Check F2
  • JP2 –> Check F1
  • jp3 –> Lower C
  • jp4 –> Raise C

Procedimiento a seguir para la calibración

Encendemos el equipo, vamos a medir la corriente de suministro que debe ser inferior a 20 mA. El prototipo te marcara un consumo de unos 8 mA. Si no ve nada en la pantalla y todo lo demás está bien, intente ajustar el potenciómetro de contraste. Si está demasiado lejos, no verá nada. La pantalla debe mostrar brevemente la palabra Calibrando, luego C = 0.0pF (o alguna otra capacitancia hasta +/- 10pF).

Deje varios minutos de “calentamiento”, luego presione el botón “cero” para forzar una recalibración. La pantalla ahora debería mostrar C = 0.0pF.

Conecte un condensador a la entrada del medidor de LC y compruebe el valor de lectura que aparece en el lcd ( error +/- 10%).

  • Para aumentar el valor, une el jumper marcado con “JP4” en el diagrama.
  • Para disminuir el valor, une el jumper marcado con “JP3” en el diagrama.

El PIC almacenara la calibración, uedes repetir esto tantas veces como quieras.

Procedimiento en caso de comportamiento erroneo

Si el medidor tuviera un comportamiento erroneo, puede usar los jumper “JP1” y “JP2” para verificar la frecuencia del oscilador de la siguiente manera:

  • Une el jumper “JP2” para comprobar la frecuencia de funcionamiento libre “F1” del oscilador. Esta debería mostrarse como 00050000 +/- 10%. Si la lectura es demasiado baja (digamos por debajo de 00040000), perderá algo de precisión.
  • Une el jumper “JP1” para comprobar la frecuencia de “calibración” “F2”. Esa debería estar cerca del 71% (+/- 5%) de la lectura “F1” que obtiene al unir el jumper “JP2”. Si las dos frecuencias marcaran menos del 2%, entonces el relé podría estar “defectuoso”.

Si en el LCD se visualiza 00000000 para F1 o F2, vuelva a verificar el cableado alrededor del interruptor L / C, porque el oscilador no esta funcionando. La función de medición de la inductancia se calibra automáticamente cuando calibramos la función de capacitancia.

Todas las pruebas necesarias son para comprobar que el medidor se puede “poner a cero” con los terminales en cortocircuito.

Programación de PIC

Para la programación de microcontrolador podeis usar el TL866II Plus, este programador universal soporta mas de 16.000 microcontroladores, microprocesadores, PLD’s y memorias de mas de 135 fabricantes como Microchip, Atmel y ST.

Podeis adquirirlo en amazon haciedo click aquí por menos de 50 euros.

Programador TL866II Plus

El software para usar este programador es el XGpro, muy sencillo de instalar y usar, os lo podéis baja desde esta misma web haciendo click aquí.

Archivos para la programación del PIC

Dado digital con display de 7 segmentos
Código .ASM del medidor LC

Lista de componentes

ResistenciasCondensadoresSemiconductoresVarios
R1, R4, R5 – 1kΩC1, C4. C7 – 10µF 10VIC1 – LM7805L1 – 100uH
R2, R7 – 47kΩC2 – 100nFIC2 – PIC 16F628LCD – Display 16×2
R3, R8 – 100KΩC3 – 22µF 16VD1 – 1N4004K1 – Relé 5v
R6 – 4,7KΩC5, C6 – 33pFD2 – 1N914Sw1 – Pulsador
Vr1 – 4,7KΩC8, C9 – 1nFx1 – 4MhzS1 – Interruptor
   S2 – Commutador (2  – 4)

Alimentación

  • V máx: Bateria 9v
  • I  máx: 0,5A

Deja un comentario

Este sitio usa Akismet para reducir el spam. Aprende cómo se procesan los datos de tus comentarios.

Este sitio web utiliza cookies para que usted tenga la mejor experiencia de usuario. Si continúa navegando está dando su consentimiento para la aceptación de las mencionadas cookies y la aceptación de nuestra política de cookies, pinche el enlace para mayor información.

ACEPTAR
Aviso de cookies