Amplificador de audio de 260W

En este proyecto vamos a construir un amplificador de audio de 260W RMS mono (un solo canal) a transistores, con una impedancia de salida de unos 8 ohmios y alimentado con una fuente de poder de unos ±45Vcc.

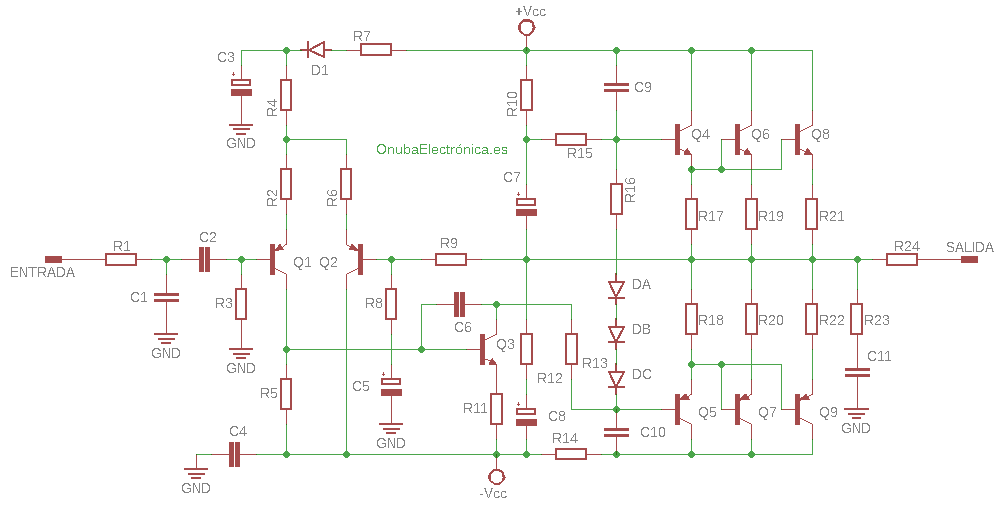
Esquema eléctrico del amplificador de audio de 260W

Funcionamiento del amplificador de audio de 260W

Utiliza transistores complementarios para lograr así la potencia deseada. Los transistores, exceptuando los BC556, deben ser montados sobre el disipador térmico, el cual debe ser uno de los laterales de la caja.

La salida está constituida por transistores complementarios TIP140 y TIP145 para lograr así la potencia deseada. Los transistores BD139 y BD140 conforman también un par complementario cuya finalidad es excitar la etapa de salida.

Es de destacar que, excepto los transistores BC556C, todos los demás deben montarse sobre un generoso disipador, incluso los diodos.

Los diodos marcados como Da, Db y Dc son 1N4001 y deben tener también disipadores de calor con pasta térmica.

La entrada debe ser línea de 1 Vpp estándar.

Fuente de alimentación

Este tipo de fuente de alimentación puede ser utilizado en este amplificador.

Los diodos son rectificadores de silicio y deben soportar al menos 100V (voltios) a 6A (amperios) para mono o 100V (voltios) a 12A (amperios) para estéreo.

Esta fuente, en configuración mono, debe entregar una corriente de, por lo menos, 5 A (amperios), o para estéreo 10 A (amperios).

Esquema eléctrico de la Fuente de alimentación ± 45v

Lista de componentes

Resistencias Condensadores Varios
R1 – 1KΩ C1, C6 – 100pF Q1, Q2 – BC556C
R2, R6 – 270Ω C2 – 220nF Q3, Q4 –BD139
R3 – 47KΩ C3 – 100uF / 50V Q5 – BD140
R4 – 12KΩ C4 – 47nF Q6, Q8 – TIP140
R5, R7 – 680Ω C5 – 47uF / 25V Q7, Q9 – TIP145
R8 – 2.2KΩ C7 – 270uF / 40V D1, Da, Db, Dc – 1N4001
R9 – 33KΩ C8 – 47uF / 40V  
R10 – 2.7kΩ C9, C10 – 56pF  
R11, R19, R20, R21, R22 – 47Ω C11 – 100nF  
R12 – 270Ω / 1W    
R13 – 390Ω    
R14 – 100Ω    
R15 – 3.9kΩ    
R16 – 82Ω    
R17, R18 – 120Ω    
R23, R24 – 10Ω / 5W    

Alimentación

  • V máx: simétricos ± 45 Vcc
  • I  máx: 10A

Deja un comentario

Este sitio usa Akismet para reducir el spam. Aprende cómo se procesan los datos de tus comentarios.

Este sitio web utiliza cookies para que usted tenga la mejor experiencia de usuario. Si continúa navegando está dando su consentimiento para la aceptación de las mencionadas cookies y la aceptación de nuestra política de cookies, pinche el enlace para mayor información.

ACEPTAR
Aviso de cookies