Preamplificador para micrófono compensado

En este proyecto vamos a montar un preamplificador para micrófono compensado basado en un amplificador operacional como es el Tl071, con unas características que lo hacen mas indicado para audio (bajo ruido, mayor ancho de banda).

preamplificador para micrófono compensado
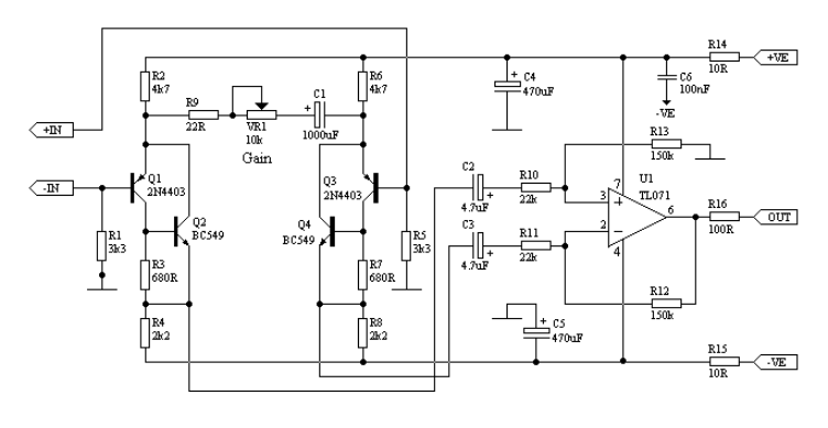
Esquema eléctrico del preamplificador para micrófono

Funcionamiento del preamplificador para micrófono

La ganancia se regula variando la resistencia VR1.

El circuito esta pensado para obtener una ganancia alrededor de los 32 Db conectando un micrófono dinámico de 600Ω a la entrada, sin distorsiones.

Al utiliza un amplificador operacional conseguimos una alta impedancia de estada y muy baja de salida, con lo que optimizaremos la conexión con la siguiente etapa.

Los transistores son unas parejas de 2N4403 y BC549. El circuito integrado es un TL071.

TL071

El TL071 es un amplificador operacional de bajo ruido y con entrada J-FET de alta velocidad, incorpora transistores bipolares y J-FET de alto voltaje bien emparejados en un circuito integrado monolítico.

Este integrado cuenta con una alta velocidad de respuesta, una baja polarización de entrada y un bajo coeficiente de temperatura de voltaje de compensación.

preamplificador para micrófono compensado
Identificación de los pines TL071

Característica técnica

  • Número de amplificadores: 1
  • Ancho de banda: 4MHz
  • Rango de voltaje de alimentación: 7V to 36V
  • Tipo de amplificador: JFET Operacional
  • Ganancia de ancho de banda: 3MHz

Alimentación

  • V máx: simétrica +/-12Vdc
  • I  máx: 0.1A

Deja un comentario

Este sitio usa Akismet para reducir el spam. Aprende cómo se procesan los datos de tus comentarios.

Este sitio web utiliza cookies para que usted tenga la mejor experiencia de usuario. Si continúa navegando está dando su consentimiento para la aceptación de las mencionadas cookies y la aceptación de nuestra política de cookies, pinche el enlace para mayor información.

ACEPTAR
Aviso de cookies