Conversor de 24V a 12V

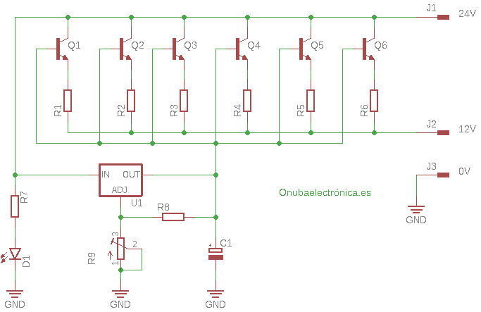
Como se ve, el conversor de 24V a 12V no es más que un regulador de tensión integrado ajustable, el cual está actuando sobre un grupo de transistores de potencia en paralelo.

Estos transistores hacen el trabajo pesado, por así decirlo, mientras que el regulador se encarga de controlarlos.

Esquema eléctrico del Conversor de tensión

Donde está el conector de 24 V es la entrada proveniente de las baterías. El conector de 12v es la salida y el conector de GND debe ser puesto a masa. Por supuesto, todos los componentes (transistores e integrado) con buena disipación de calor y aislados eléctricamente del metal.

Ajustes del conversor de 24V a 12V

Colocar la resistencia ajustable de 10 kΩ en su máximo recorrido (todo abierto o a 10 kΩ ) y conectar a la salida del conversor una lámpara de 12V/50W.

A la entrada, conectar las baterías en serie con lo que se logran los 24V. Colocar a la salida, en paralelo con la lámpara, un tester en escala de continua con una graduación adecuada (que ronde los 50V). Comenzar a girar el potenciómetro hasta que la lámpara brille y el tester indique 12V.

Lista de componentes

Resistencias Condensadores Varios
R1.., R6 – 0,47Ω C1 – 10μF / 16v U1 – LM317
R7 – 2K2 Q1.., Q6 – 2N3055
R8 – 270Ω D1 – Diodo Led
R9 – 10K (Potenciometro)

Alimentación

  • V máx: simple 24 Vdc

  • I máx:

Deja un comentario

Este sitio usa Akismet para reducir el spam. Aprende cómo se procesan los datos de tus comentarios.

Este sitio web utiliza cookies para que usted tenga la mejor experiencia de usuario. Si continúa navegando está dando su consentimiento para la aceptación de las mencionadas cookies y la aceptación de nuestra política de cookies, pinche el enlace para mayor información.

ACEPTAR
Aviso de cookies