Controlador automático
de
tiempo de riego

En este proyecto vamos a montar un controlador automático de tiempo de riego; se ha realizado íntegramente con electrónica discreta y sin el uso de relés. Es completamente de estado sólido, exceptuando, claro está, la bomba de agua.

Controlador automático de tiempo riego
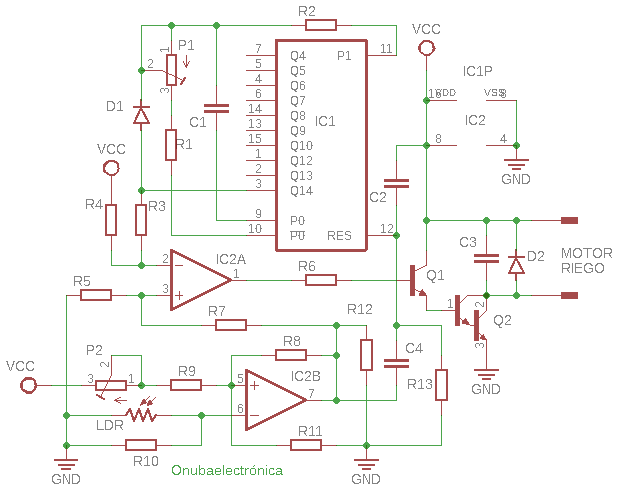
Esquema eléctrico del controlador automático de tiempo riego

Funcionamiento del controlador automático de tiempo de riego.

El CD4060 es un contador de 16 bits, con oscilador incorporado en el mismo que se emplea como oscilador temporizador. Este integrado es el que se encarga de temporizar el funcionamiento de la bomba, en otras palabras, el tiempo que durará el riego.

Para alterar ese tiempo, basta con actuar sobre el potenciómetro de 1MΩ,Ω el cual conviene que sea del tipo lineal para que la respuesta en todo su cursor sea la misma.

El reset del contador se lleva a cabo subiendo a positivo la pata 12, que sucede en dos posibilidades:

Cuando se conecta la alimentación (arranque) gracias al condensador de 4.7 nF o bien al hacerse positiva la salida del operacional B. Esto último se produce cuando se detecta la falta de luz (ver más adelante).

La salida Q14 se pone alta cuando la cuenta llega a 8912, conduciendo tensión el diodo 1N4148 y haciendo que el oscilador se detenga. Al detenerse el oscilador, la cuenta se paraliza en el valor alcanzado y habrá terminado el tiempo de riego. Esto se vuelve acero y se habilita nuevamente el conteo al llegar el próximo amanecer.

Las resistencias puestas a masa y a Vcc se emplean para establecer los niveles adecuados de tensión en cada punto del circuito.

Lista de componentes

ResistenciasCondensadoresVarios
R1, R7  47KΩC1 – 22nFIC1 -CD4060
R2 – 2,2MC2 – 4,7nFIC2 – LM358
R3, R4, R8 – 100KC3 – 100nFQ1 – BD135
R5, R12, R13 – 150KC4 – 47nFQ2 – TIP31
R6, R9 – 22K D1 – 1N4148
R10, R11 – 10K D2 – 1N4004
P1 – 1M  
P2 – 50K  
LDR  

Alimentación

  • V máx: simple 12 Vcc

  • I máx: 0.5 A

Deja un comentario

Este sitio usa Akismet para reducir el spam. Aprende cómo se procesan los datos de tus comentarios.

Este sitio web utiliza cookies para que usted tenga la mejor experiencia de usuario. Si continúa navegando está dando su consentimiento para la aceptación de las mencionadas cookies y la aceptación de nuestra política de cookies, pinche el enlace para mayor información.

ACEPTAR
Aviso de cookies