Amplificador de audio 100w válvula

En este proyecto vamos a realizar un amplificador de audio de 100w a válvula, un excelente amplificador con una calidad de sonido Hi-Fi. Este diseño está constituido por seis válvulas termoiónicas.

La gran mayoría de amplificadores de válvulas llevan dos juegos de válvulas: etapa de preamplificación o «previo» y etapa de potencia. El primer elemento al que llega la señal es al previo, donde están las válvulas. Este potencia la señal de entrada en cierta medida. Algunos amplificadores pueden tener dos (o más) previos.

Las válvulas de los previos son, en términos técnicos, «las bombillitas pequeñas», mientras que las válvulas de potencia son «las bombillas grandes».

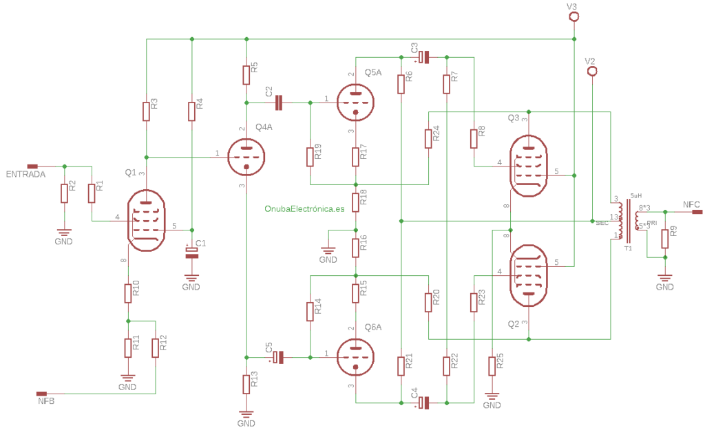
Esquema eléctrico del amplificador de audio 100w válvula

Funcionamiento del amplificador de audio de 100w válvula

En la entrada de este circuito eléctrico, se encuentran dos válvulas de triodo, Q1 y Q4, que junto a Q5 y Q6 (triodo dual) se encargarán de preamplificar la señal de entrada.

Estas, a su vez, son las que excitarán a Q2 y Q3 (válvulas de potencia), que serán las que eleven la señal final para poder conseguir esos 100 vatios en su salida.

No cabe decir que, si queremos un sistema en estéreo, basta con montar dos etapas iguales.

Lista de Componentes

Resistencias Condensadores Semiconductores
R1 – 10kΩ C1 – 0.22µF Q1 – 7199P
R2, R7, R22 – 100kΩ C2 – 0.2µF Q2, Q3 – 6L6GC
R3 – 220kΩ C3 – 0.5µF Q4 – 7199T
R4, R10 – 820kΩ C4 – 0.5µF Q5, Q6 – 6SN7
R5, R13 – 15kΩ C5 – 0.2µF  
R6, R21 – 47kΩ    
R8, R16, R18, R23 – 3.9kΩ    
R9 – 8.2Ω    
R11 – 22Ω    
R12 – 390Ω    
R14, R19 – 1MΩ    
R15, R17 – 1kΩ    
R20, R24 – 68kΩ    
 

Alimentación

  • V máx: red
  • I  máx:

Deja un comentario

Este sitio usa Akismet para reducir el spam. Aprende cómo se procesan los datos de tus comentarios.

Este sitio web utiliza cookies para que usted tenga la mejor experiencia de usuario. Si continúa navegando está dando su consentimiento para la aceptación de las mencionadas cookies y la aceptación de nuestra política de cookies, pinche el enlace para mayor información.

ACEPTAR
Aviso de cookies