Barrera o cortina de infrarrojos

En este proyecto vamos a realizar una barrera de infrarrojos, con la cual podrás detectar cualquier intruso que quiera cruzar o entrar en alguna propiedad privada.

Barrera o cortina de infrarrojos

Estos detectores ópticos con base en la luz infrarroja son de gran popularidad debido a sus grandes ventajas. inmunidad ante los factores ambientales más nocivos, tales como son la luz ambiental, el humo, la humedad, la temperatura y la bruma.

  • Dos modos de uso posible, como barrera y reflector.

  • Alcance máximo en modo barrera de 10m.

  • Máximo alcance en modo reflector de 1m, sin disco reflector.

  • Alcance máximo en modo barrera con disco reflector de 5m.

Características del transmisor

  • Voltaje de entrada entre 9 y 30 Vdc.

  • Frecuencia central de transmisión de 33 kHz.

  • Consumo de potencia de 100 mW.

Características del receptor

  • Voltaje de entrada entre 9 y 25 Vdc.

  • Frecuencia central de enganche de 33 kHz.

  • Consumo de potencia de 250 mW

Funcionamiento del transmisor

En el diagrama de bloques del módulo de transmisión, se pueden distinguir las tres partes fundamentales que lo componen, las cuales se describen a continuación.

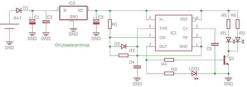
Esquema eléctrico del transmisor barrera de Infrarrojos

Prototipo del transmisor

Vista lado componentes del transmisor barrera infrarrojo

Regulador

Es el que se encarga de entregar el voltaje estable y regulado a 5 voltios, evitando posibles daños por cambios bruscos de la red de alimentación y protegiendo además el circuito contra la inversión involuntaria de la polaridad del voltaje de alimentación.

Esta función se cumple dentro del circuito utilizando un regulador fijo de voltaje LM7805, un diodo de propósito general y varios condensadores que filtran el ruido eléctrico y estabilizan la tensión.

Modulador

Se encarga de generar la frecuencia central de transmisión con una tolerancia aproximada del 10%, la cual modula la emisión de luz de los dos diodos LEDs infrarrojos.

Esto se logra utilizando un circuito integrado temporizador LM555, configurado como astable simétrico y ajustado a la frecuencia central de 33 kHz, mediante una red formada por las resistencias R1 y R2, el condensador C4 y el diodo de acción rápida D2.

Impulsor

Se encarga de generar la corriente necesaria a través de los diodos LED infrarrojos para que puedan emitir su radiación utilizando al máximo la potencia de transmisión de cada uno de ellos y así obtener su máxima eficiencia.

Para tal propósito, se utiliza un transistor NPN, que impulsa a través de su colector los dos diodos D1 y D5, cuya corriente se encuentra limitada de manera individual por las resistencias R5 y R6.

Adicionalmente, se dispone de un diodo LED rojo con el propósito de permitir monitorear el buen funcionamiento del circuito modulador y verificar la salida correcta de frecuencia.

Funcionamiento del Receptor

Este módulo está compuesto por cuatro partes fundamentales.

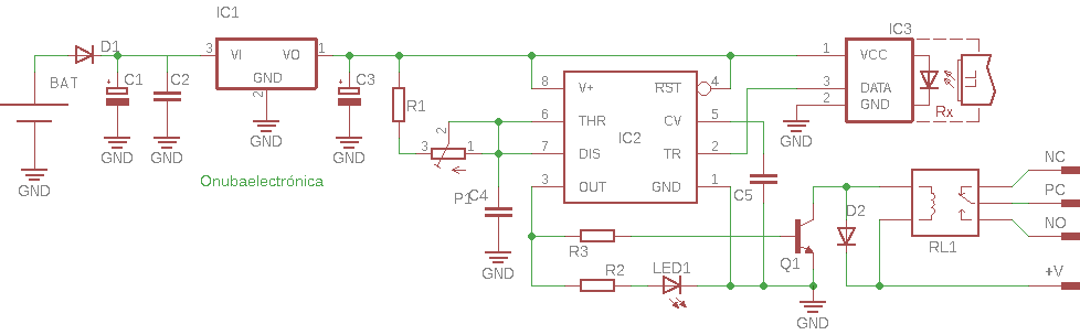
Esquema eléctrico receptor de la barrera de infrarrojos

El módulo receptor infrarrojo es el elemento principal del circuito. Este dispositivo es un sensor activo que detecta la radiación IR por medio de un fotodiodo y mantiene su salida en un nivel activo alto (5V) mientras no esté recibiendo radiación infrarroja modulada a su frecuencia de enganche.

Sin embargo, cuando una radiación infrarroja con frecuencia de 33 kHz alcanza su diodo receptor, la salida se coloca a nivel bajo, después de un pequeño periodo de microsegundos.

Prototipo del receptor

Vista lado componentes del receptor barrera infrarrojo

Regulador

Es el encargado de estabilizar el voltaje de alimentación de todo el circuito receptor y lo protege, además, contra las posibles inversiones de polaridad involuntarias, usando básicamente para ello el regulador fijo 7805.

Bloque monostable

Diseñado con el circuito integrado temporizador LM555, se encarga de recibir la señal de salida del módulo receptor infrarrojo y generar un tiempo ajustable a través del potenciómetro P1 entre 0 y 5 segundos.

De esta manera, permite que el tiempo de activación de la salida del circuito receptor se pueda calibrar de acuerdo con los requerimientos de los diferentes procesos industriales.

Para ello se usa una red RC formada por la resistencia R1, el potenciómetro P1 y el condensador C4. El bloque impulsor del relé se encarga de recibir la salida del monoestable y amplificar su corriente para activar la bobina del relé de salida RL1. Esto se logra por medio del transistor Q1, cuyo colector se conecta directamente al relé.

Adicionalmente, la salida del mono estable está monitorizada por un diodo LED rojo que nos permite apreciar la duración del pulso de respuesta del circuito. Por medio del relé y usando sus contactos, el circuito receptor ofrece dos salidas de accionamiento simultáneo y con punto común (normalmente abierta y normalmente cerrada) y con capacidad de 10 amperios.

Lista de componentes

Transmisor

Resistencias Condensadores Varios
R1, R2 – 1k5Ω C1 – 100µF / 50v D1 – 1N4004 (diodo de propósito general)
R3 – 2k7Ω C2 – 100nF D2 – 1N4148 (diodo de acción rápida)
R4 – 10kΩ C3 – 1µF / 50v LED1 – Diodo LED de 5mm, rojo
R5, R6 – 330Ω C4, C5 – 10nF IR1, IR2 – Diodo emisor de infrarrojos
Q1 – 2N3904
IC1 – 7805
IC2 – LM555

Alimentación

  • V máx: Simple 9-15 Vdc

  • I máx: 0,5 A

Receptor

Resistencias Condensadores Varios
R1 – 1kΩ C1 – 100µF / 50v D1 – 1N4004 (diodo de propósito general)
R2 – 470Ω C2 – 100nF Led1 – Diodo LED de 5mm, rojo
R3 – 4k7Ω C3 – 1µF / 25v D2 – 1N4148 (diodo de acción rápida)
C4 – 4.7µF / 25v Q1 – 2N3904
C5 – 10nF RL1 – Relé de 6V
IC1 – 7805
IC2 – LM555
IC3 – LTM8834 (Módulo receptor infrarrojo)

Alimentación

  • V máx: Simple 9-25 Vdc

  • I máx: 1A

Deja un comentario

Este sitio usa Akismet para reducir el spam. Aprende cómo se procesan los datos de tus comentarios.

Este sitio web utiliza cookies para que usted tenga la mejor experiencia de usuario. Si continúa navegando está dando su consentimiento para la aceptación de las mencionadas cookies y la aceptación de nuestra política de cookies, pinche el enlace para mayor información.

ACEPTAR
Aviso de cookies