Receptor de señal de frecuencia modulada

Este receptor de señal de frecuencia modulada (FM) que va desde los 1,5 MHz a 110 MHz en banda corrida está basado en el conocido TDA7000 y sus inmensas prestaciones en este campo.

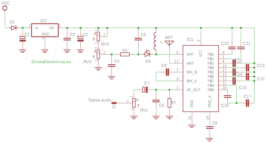
Esquema eléctrico del receptor de frecuencia modulada (1.5 MHz a 110 MHz).

Este receptor de frecuencia modulada fue desarrollado para captar el satélite NOAA13 (satélite meteorológico).

Claro, estarán diciendo, pero el NOAA-13 emite una frecuencia de 137,5 MHz y este receptor solo soporta un máximo de 110 MHz. Bueno, la realidad es que tuve que hacer un preamplificador mediante un amplificador FET de RF.

Como este circuito posee su mejor sensibilidad hasta los 110 MHz, si quieren escuchar frecuencias superiores, por ejemplo 137 MHz o 144 MHz (para la banda de 2m de radioaficionados), deben utilizar un preamplificador de entrada; en mi caso utilicé el BF981.

Prototipo del receptor de señal de frecuencia modulada.

Receptor de señal Frecuencia Modulada
Vista de las pistas del prototipo del receptor de FM
Receptor de señal Frecuencia Modulada
Superposición de los componentes del Receptor FM

Nota

El circuito debe armarse en plaqueta de baquelita o fibra de vidrio; lo dejo a vuestra elección, ya que el protoboard tiende a meter mucho ruido y podría no funcionar bien.

Lista de componentes

ResistenciasCondensadoresVarios
R1 – 10 kΩC1 – 100 μFIC1 – TDA7000
R2 – 22 KΩC2, C4, C11,C15 – 100 nFIC2 – 7805
RV1 – 10 KΩ (Potenciómetro)C3 – 10 μFD1 –  1N4007
RV2 – 47 KΩ (Potenciómetro)C5 – 4.7 pFD2 –  BB205
RV3 – 100 KΩ (Potenciómetro)C6, C9, C17 – 3.3 nF 
 C7- 4,7 μF 
 C8 – 2,2 nF 
 C10 – 180 pF 
 C12 – 10 nF 
 C13 – 220 pF 
 C14, C18 – 330 pF 
 C16 – 150 pF 

Alimentación

  • V máx: 12 Vcc

  • Imax: 0.5 A

Deja un comentario

Este sitio usa Akismet para reducir el spam. Aprende cómo se procesan los datos de tus comentarios.

Este sitio web utiliza cookies para que usted tenga la mejor experiencia de usuario. Si continúa navegando está dando su consentimiento para la aceptación de las mencionadas cookies y la aceptación de nuestra política de cookies, pinche el enlace para mayor información.

ACEPTAR
Aviso de cookies