Fuente de alimentación 13V 20A

Vamos a realizar una fuente de alimentación de 13V y 20A, diseñada solo con transistores; es capaz de mantener en su salida una tensión constante de 13V con un suministro de corriente de unos 20A, lo que lo hace muy eficaz para alimentar emisoras de radioaficionado o etapas amplificadoras de potencia que necesiten de este voltaje.

Tiene un sistema de protección basado en un tiristor, que cortocircuita la salida en caso de que hubiese más de 15 voltios.

Esquema eléctrico de la fuente de alimentación 13V 20A

Funcionamiento de la fuente de alimentación 13V 20A

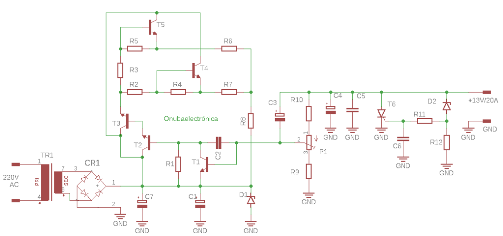
El transformador reduce la tensión de entrada a 20, que es rectificada por el puente y el condensador C7.

El transistor T1 actúa como transistor de regulación y su tensión de soporte está dada por D1. R11, R10 y R9 polarizan a T1. Por lo que, variando la posición del cursor de R10, se varía la tensión de salida. C3 le confiere estabilidad a esta tensión y C2 evita oscilaciones.

El colector de T1 se conecta a la base del par de Darlington formado por T2 y T3, que provee la corriente de base requerida para los transistores de salida T4 y T5. En los emisores de dichos transistores se coloca una resistencia para equiparar corrientes. R8 es la resistencia limitadora del diodo Zener. C4 y C5 evitan ruidos.

El sistema de protección cortocircuita los terminales de salida cuando, por algún motivo, su tensión de salida es superior a 15V.

El funcionamiento es el siguiente: si la tensión es aproximadamente 15V en R13, habrá una tensión suficiente para cebar al tiristor, quien cortocircuitará la salida de la fuente, haciendo que el fusible se corte, protegiendo así a la carga.

Lista de componentes

Resistencias Condensadores Varios
R1; R12 – 1KΩ C1 – 10µF CR1 – Puente rectificador 15A /100V
R2, R3 – 47Ω /1W C2 – 10nF D1 – 1N4735A Zener 6,2V /1W
R4, R5 – 68Ω C3 – 47µF D2 – 1N4742A Zener 12V /1W
R6, R7 – 1Ω / 3W C4 – 470µF T1 – BC549
R8 – 470Ω C5 – 100nF T2 – BC337
R9, R10 – 3,3 KΩ C6 – 47nF T3 – TIP41
R11 – 470Ω C7 – 4700µF T4, T5 – 2N3055
R8 470Ω   TR1 – Transformador 20Vac / 12 A
R9, R10 – 3,3kΩ   T6 – TIC126
P1 – 5kΩ    

Alimentación

  • V máx: red eléctrica

  • I máx:

Deja un comentario

Este sitio usa Akismet para reducir el spam. Aprende cómo se procesan los datos de tus comentarios.

Este sitio web utiliza cookies para que usted tenga la mejor experiencia de usuario. Si continúa navegando está dando su consentimiento para la aceptación de las mencionadas cookies y la aceptación de nuestra política de cookies, pinche el enlace para mayor información.

ACEPTAR
Aviso de cookies