Preamplificador de radiofrecuencia banda de 10 a 11m

En este proyecto vamos a montar un preamplificador de radiofrecuencia de banda de 10 a 11m que cubre aproximadamente un rango de frecuencia de entre los 26 MHz y los 30 MHz, lo que lo hace muy óptimo para ser utilizado por radioaficionados que usan la banda CB (la Banda Ciudadana).

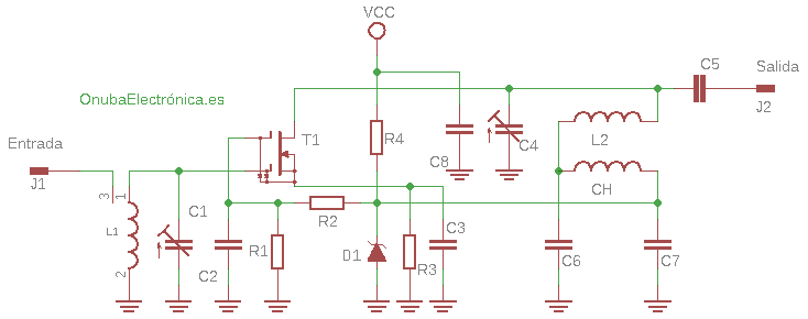
Esquema eléctrico del preamplificador de radiofrecuencia banda 10-11m

Funcionamiento del preamplificador de radiofrecuencia banda de 10 a 11m

 

Este circuito utiliza un transistor tipo 2SC2498, el cual es un transistor MOS de efecto de campo (FET) de doble compuerta aislada protegida. Se eligió este transistor porque tiene una elevada ganancia hasta los 400 MHz aproximadamente, lo cual lo hace apto para funcionar en 10-11 metros.

Este FET trabaja en configuración de fuente común con polarización fija de compuerta 2 y entrada de señal por compuerta 1. Este tipo de configuración es excelente para conseguir alta ganancia con buena estabilidad.

La resistencia R3 da la polarización de fuente para que el transistor funcione correctamente; el condensador C3 desacopla a R3 para la corriente alterna.

El diodo D1 mantiene la tensión de alimentación del circuito estabilizada ante cualquier variación de la tensión que proviene de la fuente de alimentación. La ganancia de este circuito es de 10 dB.

Construcción de las bobinas

  • L1: 15 vueltas de alambre de 0,5mm de diámetro sobre una forma de 6mm. La derivación se toma en la quinta vuelta contando desde la masa. a espiras juntas.

  • L2: 12 vueltas de alambre de 0,5mm de diámetro sobre una forma de 6mm. a espiras juntas.

Ajuste

  1. Sintonice en el receptor una pequeña señal.

  2. Coloque la señal en el preamplificador.

  3. Mueva C1 hasta lograr la máxima indicación en el S-meter del receptor.

  4. Repita la operación sobre C4.

En caso de no conseguir un buen ajuste en L1, sacar el terminal de la derivación de la quinta vuelta y hacer una nueva bobina de 5 vueltas de alambre de 0,5mm de diámetro montada sobre la L1 original y conectar un extremo de esta nueva bobina a masa y el otro al conector de entrada, repitiendo el ajuste.

Lista de Componentes

ResistenciasCondensadoresVarios
R1 – 47 kΩC1, C4 – Trimer de 4 pF a 20 pFD1 – 1N759A Zener 12V ½W
R2 – 100 kΩC2, C3, C6, C7, C8 – 1 nF cerámicoT1 – 2SC2498
R3 – 270 ΩC5 – 8.2 pF cerámicoCH – Choque de Rf de 33 µH
R4 – 220 Ω L1, L2 – (Ver construcción)

Alimentación

  • V máx: simple 12 Vcc

  • I máx: 0.2 A

Deja un comentario

Este sitio usa Akismet para reducir el spam. Aprende cómo se procesan los datos de tus comentarios.

Este sitio web utiliza cookies para que usted tenga la mejor experiencia de usuario. Si continúa navegando está dando su consentimiento para la aceptación de las mencionadas cookies y la aceptación de nuestra política de cookies, pinche el enlace para mayor información.

ACEPTAR
Aviso de cookies