Receptor de señal RF de 70 a 160 MHz

Este receptor de señal de RF de 70 a 160 MHz nos permite recibir señales de entre 70 a 160 MHz. El oscilador de este diseño está controlado por tensión, lo que garantiza una buena estabilidad y selectividad.

Posee una potencia de salida de 100 mW, suficiente para excitar cualquier amplificador.

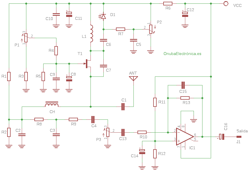
Esquema eléctrico del receptor de RF de 70-160Mhz

Funcionamiento del receptor de señal RF de 70 a 160 MHz.

 

El circuito consta principalmente de un FET y un diodo VARICAP. La señal ingresa a través de la antena, por el condensador C1, a la terminal fuente del FET. El choque de RF (CH1) es el encargado de separar la señal de RF de lo que es la señal de AF propiamente dicha.

Esta señal es acoplada al amplificador de audio después de haber sido tratada por una red de preénfasis, formada por R8, R9, C2, C3 y C4.

El condensador C7, que se encuentra entre drenaje y source, compensa la capacidad interna del FET. En el drenaje encontramos el circuito resonante paralelo formado por la bobina L1 y el condensador C6 en serie con D1.

En el ánodo del varicap encontramos a R7, que va al punto medio de P2 (potenciómetro de sintonía); este trabaja entre +V y masa. Por medio de R7 y P2 varía la tensión sobre el varicap, logrando variar su capacidad interna y, por lo tanto, la frecuencia del tanque resonante paralelo.

En el disparo del FET encontramos el control de regeneración (P1), que trabaja entre +V y masa a través de R3.

La resistencia de disparo del FET (R4) forma parte del divisor resistivo junto con R5 , que va a masa. El condensador C8 junto con R5 forman parte de la constante de tiempo del gatillo del FET. El condensador C9 en paralelo con C8 elimina la RF que puede filtrarse al gatillo del FET.

Los condensadores C2 y C3 de la red de desénfasis eliminan todo resto de RF que pueda perturbar sobre la salida de audio. Los condensadores C10 y C11, que están en paralelo, eliminan la RF que puede retornar a través de la entrada de Vcc.

La red de regeneración a través de P1 varía la sensibilidad de la señal de RF de entrada para lograr una óptima recepción. El condensador C5, ubicado en el punto medio de P2 (potenciómetro de sintonía), no permite el retorno de señal de RF a través de la alimentación.

La red de alimentación formada por un filtro en Pi, que está compuesto por R6, C11 y C12, calculados de manera tal de eliminar el rizado de fuente de alimentación.

Ajustes

Una vez puesta la bobina, poner el potenciómetro de regeneración a la mitad de su recorrido y girar el potenciómetro de sintonía hasta recibir una señal; ésta puede estar entrecortada (saturada) o muy débil. Proceda a retocar el pote de regeneración hasta obtener una señal fuerte y clara; retoque nuevamente el pote de sintonía de ser necesario.

La bobina de 5 espiras recomendada es para captar emisoras de FM comercial (88 a 108 MHz), ya que en éstas la transmisión es constante, facilitando la sintonización. Una vez que tengamos práctica en esta banda, podremos variar la cantidad de espiras para escuchar alguna banda de VHF, teniendo en cuenta que en este caso las transmisiones son esporádicas.

Lista de Componentes

Resistencias Condensadores Varios
R1, R4, R5, R11, R12 – 22kΩ C1, C2, C7 – 2.2pF Cerámico D1 – BB405
R2 10kΩ C3 – 1,2nF Cerámico T1 – MPF102
R3 4.7kΩ C4 – 10nF Cerámico IC1 – TL081
R6 100Ω C5, C6 – 47nF Cerámico CH – Choque 1µH
R7, R8, R9 – 56kΩ C8, C16 – 1µF 25V  
R10 – 47kΩ C9, C10 – 1nF Cerámico  
R13 – 820kΩ C11 – 220µF 25V  
P1 – 10kΩ potenciómetro C12 – 100µF 25V  
P2 – 10kΩ potenciómetro multivuelta C13 – 100nF Cerámico  
P3 – 47 kΩ potenciómetro C14 – 4.7µF 25V  
  C15 – 47pF Cerámico  

Tabla de componentes del circuito

Alimentación

  • V máx: simple 12 Vcc

  • I máx: 0.2 A

Deja un comentario

Este sitio usa Akismet para reducir el spam. Aprende cómo se procesan los datos de tus comentarios.

Este sitio web utiliza cookies para que usted tenga la mejor experiencia de usuario. Si continúa navegando está dando su consentimiento para la aceptación de las mencionadas cookies y la aceptación de nuestra política de cookies, pinche el enlace para mayor información.

ACEPTAR
Aviso de cookies